2026-04-02
How to Manufacture Instant Coffee Using Clarifiers, Decanters, and Tricanters®
Instant coffee is no longer the beloved energizer for camping fans, as one would imagine it. It has evolved from its established niche markets to become a diversified product, along with other product categories like liquid coffee and ready-to-drink (RTD) products. However, as its popularity increases, so do the requirements. Consumers want new recipes and high quality. Producers are faced with the challenge of meeting these demands while making their production methods more efficient—something that is especially significant since raw materials and utility costs are rising to all-time highs. Manufacturers feel more pressure than ever to produce most cost effective. To meet those demands, solid-liquid separation plays a vital role in the manufacturing process. It is now critical to increase efficiency and save recourses while also meeting consumer expectations by removing unwanted, visible impurities from the final product.
Coffee extract is a product that is difficult to handle. Its residual solids are a sticky, acidic, gritty material that hardens quickly. Centrifuges have proven their high efficiency and effectiveness in various applications within instant or liquid coffee manufacturing—making them the ideal machines to process instant coffee at high consumer standards.

Instant Coffee Market Overview
Not surprisingly, the biggest coffee growing regions are Brazil, Columbia, Vietnam, and Indonesia—where climates are sunny and warm, with high humidity and proper altitude. However, instant coffee is not only produced in growing countries, but also close to its main consumer markets. In fact, recently more steps in the value chain have been established, for instance in Vietnam. A similar development is expected for African countries as well. Here are some other market indicators:
- New green field investments shift production to coffee growing countries.
- Instant coffee manufacturing requires a multimillion investment. It is not a start-up business. Its players have been operating within the coffee industries for decades and have formed alliances.
- Consequently, there are few plants per region only, but with relatively high output.
Regarding manufacturing, somewhere around 100 -200 plants worldwide produce an estimated 800,000 tons of instant coffee per year. The biggest player alone accounts for roughly 50% of the entire market.
There are two types of beans typically used to produce instant coffee.
- Robusta beans: higher yield, higher caffeine content, lower oil content
- Arabica beans: lower yield, lower caffeine content higher oil content
There are two typical final product categories:
- Instant product: freeze dried or spray dried (& agglomerated) soluble powder
- Liquid coffee (concentrates): used for vending machines, coffee as an ingredient, etc.
The bean variant impacts the final coffee product and flavor as well as the processing. Robusta contains more caffeine whereas Arabica contains a high oil content, which causes the beans to behave differently in separation machines.
Some plants produce liquid coffee or freeze-dried coffee, which is considered the highest quality. Spray dried coffee has higher losses of volatiles and a higher impact of temperature, so it's arguably considered the lower quality product.

Processing Instant Coffee from a Solid-Liquid Separation Perspective
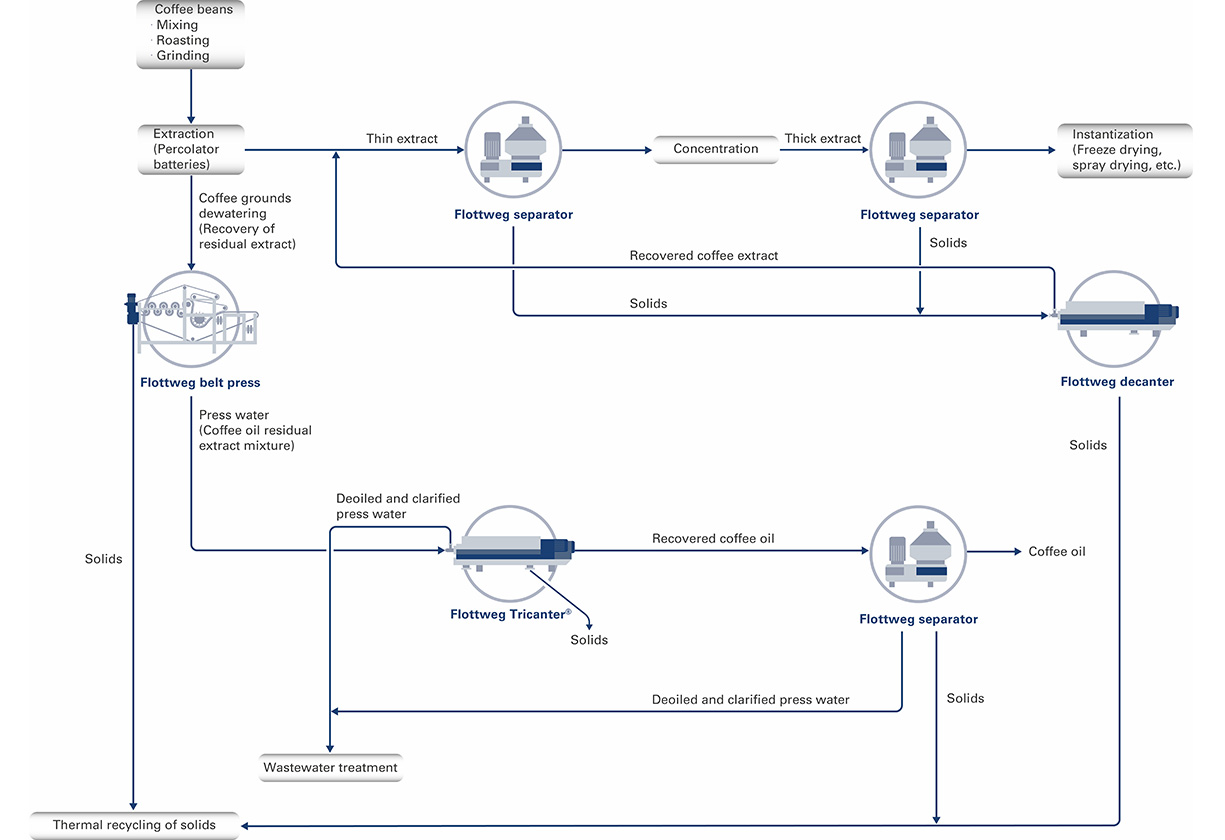
In instant coffee production, the goal of separation technology is to produce optimum particle separation and yield, increasing the quality and purity of the finished product. The coffee beans are roasted, then milled—producing very coarse particles that are filled into extraction cells (like in your coffee machine at home). Those cells are aligned in a row, extracting the beans with water at high temperature and pressure. This part of the process produces the extract, which is, in principle, a very strong coffee containing particles that must be removed—which requires separation equipment.
The liquid typically contains around 5-10% of soluble solids that are concentrated to ~50 percent. Depending on the product quality requirements, this thick extract can be clarified again. The final step is instantization, which means either using a freeze-or spray drying process. Extraction equipment, aroma recovery, evaporator, and the freeze dryer are the core equipment used during the process, as well as the most expensive. However, even though often overlooked in the overall process scheme, separation equipment is installed in every instant coffee plant worldwide. Centrifuges are considered the working horse, even though aroma, flavor, and quality get the most attention.
The main application for separation equipment is the product stream of thin and thick extract, from which particles are to be removed. Typical flow rates for thin extract clarification range from 5-20 cubes per hour, at which a very good particle separation can be achieved. Disc stacks eject separated particles in intervals during production cycles. Especially when thick extract is processed, this ejected volume contains a significant amount of soluble solids, which is important to recover. Otherwise, valuable, sellable product would unnecessarily go down the drain. To prevent that waste, small decanters are used as an add-on to disc stack installations. The extracted coffee beans (spent coffee grounds) blown out of the extraction process contain 20% of dry matter and are then pressed to around 45%. In most plants, it's used for thermal utilization—burned onsite for energy generation. In these side streams, separation equipment for processing of press water can help to either recover residual extract, recover oil, or simply clarify the liquid for further onsite processing
Ensuring Quality
Whether it’s instant coffee or liquid coffee, quality measurement is an important part of the process. These are some of the industry’s requirements that are addressed by separation equipment:
- No visible particles in the final product. Liquid coffee samples are taken and then filtered. The particles are counted. A couple of particles are allowed, but generally it should look clear with no particles. It’s important to remove particles larger than ~10 Micron so that it doesn’t show up in the consumer’s cup.
- Adjustment of colloidal particles for mouth feel and aroma.
- Turbidity adjustment.
- Extension of evaporator processing time. The cleaner the liquid, the longer the lifetime of the evaporator between cleaning cycles.
To achieve this requires clarifiers.

Instant Coffee Processing Challenges
Coffee particles are not ideal. They are compacting, sticky, and harden quickly—characteristics which can potentially cause high vibrations, stress, and wear on the centrifuges. If not regulated and monitored appropriately, this can produce high running and service costs.
Centrifuges rotate very fast creating high g-forces that cause the coffee particles to harden, which in return can harm the machine during its solids discharge sequence.
High-quality machines are built to avoid vibrations and to ensure that the particles are safely ejected. In the cases when the particles remain in the bowl for too long, the coffee hardens and sometimes requires extensive manual effort to remove it from the bowl. This hinders the process. Manual intervention should be kept to minimum, at best limited to regular service intervals only.

Lessons Learned About Instant Coffee Processing
Flottweg machines are engineered specifically for coffee processing, based on field research and market demands. Here are a few specific features of the Flottweg Clarifier, which is the critical component for instant coffee processing:
Bowl Design
- To allow discharge of sticky particles.
- Suitable to handle thin and thick extracts, which pose totally different challenges to separation equipment. Flottweg machines are designed to handle both with identical machine execution
Wear Clips and Sturdy Design
- Low long-term service costs caused by vibration and abrasion. Flottweg disc stacks feature a very sturdy design that makes them easy to service and to maintain.
Choice of Material
- Long-term durability is critical. The right material on the right places is essential because the coffee can go everywhere.
Ratio of Disc Stack / Solids Chamber
- High effective capacity. The ratio of the clarification area and the solids chamber must fit coffee requirements. Today, most applications demand for very high clarification efficiency only, but that's not what is solely desired for coffee. It’s more important to have the correct ratio of the clarification and solids handling capacity.
Belt Drive System
- Because of the earlier described coffee characteristics, separation equipment in coffee applications is more prone to frequent and higher levels of vibration than in any other food stuff. Machines with belt drives can absorb vibrations best and no vibration is directly transmitted to the motor or to any other periphery, which ensures a long lifetime for parts. Not only can belt drive machines tolerate repeatedly occurring vibrations, they also allow for higher max peaks than other drive systems and therefore the risk for safety shutdown is greatly reduced.
Solids Ejection from Disc Stack Bowl Using Flottweg’s Soft Shot Flex
Having the right configuration is good, but not good enough. That is why the following process control features have been developed to complement the machines mechanical features.
Coffee solids can be reluctant to being ejected from a clarifier bowl, making an adopted design crucial. However, it might still be required to have enough flexibility and adopt your process control to allow for sufficient time for solids to eject from the rotating bowl or to give it a thorough flush.
Considering the various products, various discharge combinations can be applied. Relying on only one setup is a mistake. This can include:
- Partial discharge
- Full discharge
- Variable bowl opening time waiting for slow solids to get out
- Flush discharge
The Flottweg automation is designed with approximately hundreds of different parameter settings that will be set during startup. Operators are trained on how to change it to develop an understanding of cause and effect. Machines that perform best are those machines for which the operators take responsibility. If a problem is identified, settings can be adjusted, and in most cases, fix the problem.
Process Control - Production Recipe
Consumers don’t want the same coffee every day and so different coffee blends are processed. This might require adjustments not only in the overall process but for the separation equipment, as well. Different settings are used whether thin extract or thick extract is processed. For operator convenience, preset configurations (recipes) with main parameter per product type are available. This includes but is not limited to:
- Counter pressure adjustment to reduce foaming in centrifuge outlet
- Flow rate
- Discharge sequences
- Run time between discharges
It’s important to understand the upstream process. A start-up can be performed on a particular coffee recipe and if the customer has a different type of coffee that behaves differently due to a higher solid content, different settings can be programmed. Operators do not have to change every setting every time. They can simply choose between various coffee recipes so the machine runs with different settings and different separation schemes. All this is considered in the Flottweg automation and ensures the units always run at their optimum operation point.
Above all, process knowledge is a key factor for correct sizing in the project phase, and successful machine settings during start up and operation.

Even More Options to Process High Quality Liquid Coffee
As described, disc stack machines are the preferred choice for effective particle removal in coffee extract. A correct bowl design, belt drive concept, and flexible discharge mechanisms like Flottweg’s Soft Shot® Flex make very good arguments that this is the correct choice for coffee. Today, most instant coffee producers use disc stack centrifuges for the clarification of the extract. You can produce instant coffee without a decanter, but you cannot produce instant coffee without a clarifier. However, in many cases decanter and Tricanter® are also used in the overall process scheme.
In general, one would opt for a clarifier if the goal is fine clarification with low solids feed. For products with high solids loads, roughly >5%v/v, decanter centrifuges are the preferred choice. With its high solids handling capacity, forced continuous discharge and torque controlled scroll differential drive decanter centrifuges can handle coffee solids more easily and are less effected by varying inlet conditions.
This would make them the ideal separation equipment for coffee processing, but decanter centrifuges are designed for the rough workload, and normally don’t achieve the desired particle removal and product clarity levels that disc stack machines achieve.
Still, one will find many two-phase or three-phase (Tricanter®) decanter centrifuges in instant or liquid coffee lines with the following focus:
Reprocessing of ejected solids suspension from disc stack clarifier
The ejected suspension from clarifiers, especially if thick extract was processed, contains a significant number of soluble solids. To recover that extract the suspension is collected in a tank. Sometimes water is added for dilution and to increase yield, and then the suspension is processed through a decanter. The clarified liquid stripped from the gross number of particles then is dosed back in front of the disc stack machines. Typical flows range from 250 to 3000 liters per hour. Such streams can ideally be dealt with using small decanter centrifuges (eg.g Flottwegs Z2E or Z3E sizes) that operate with very high bowl speed, creating up to 4500g and therefore achieving a significant removal of fines.
- Spent ground processing. When spent grounds are processed onsite to utilize them for combustion, significant amounts of press water are created. It contains in varying proportions: soluble solids, suspended solids and oil. To remove or to recover any of those or just to clarify the water for further downstream processing decanter or Tricanter® are used that can split all phases for reuse or to reduce disposal costs.

Conclusion
Separation technology plays an integral role for production of instant and liquid coffee. While decanters in industrial processes are mostly used for side stream processing, they also recently paved their way into the main process steps of Cold Brew, specialty or artisan multipurpose applications. Their versatility and solids handling capacity helps to increase efficiency and overall plant yield.
Disc stack machines, on the other hand, are the preferred choice for fine solids removal from coffee extract. Process knowledge, correct sizing, design and coffee-specific control features are key to operating those machines successfully. All of this makes centrifuges the ideal choice for instant coffee processing.
Author:
Matthias Meyer studied Brewing and Beverage Technology at Technical University Munich in Bavaria. He has 18 years of experience in the filtration and separation industries, supplying food and beverage clients. He currently works as application manager, beverage and dairy, at Flottweg SE